Oracle Aconex – Test Plans ile kaliteyi kontrol altına alın 🚧✅
Projelerde kalite, sadece sahada değil süreçlerde başlar. Aconex Field modülüne yeni eklenen Test planları özelliği ile kalite süreçlerine ve dokümantasyonuna hakim olmak çok kolay.
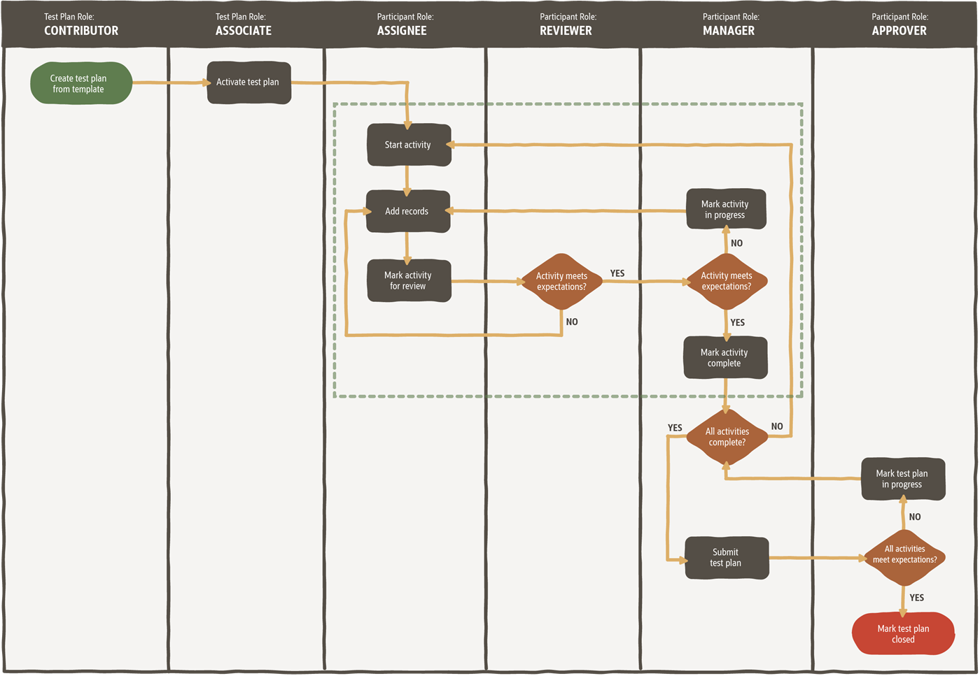
Aconex Test Plans, tasarım ve yapım aşamalarında test ve kontrol süreçlerini sistematik, izlenebilir ve denetlenebilir hale getirir.
- Test planlarının standart bir yapı ile oluşturulması
- Test adımlarının sorumlulara atanması
- Sonuçların kayıt altına alınması ve kanıt dokümanlarla desteklenmesi
- Uygunsuzlukların (NCR) erken aşamada tespit edilmesi
özellikle EPC, altyapı ve endüstriyel projelerde kalite yönetimi için büyük fark yaratır.

Dağınık Excel dosyaları ve e-postalar yerine,
👉 tek platform, tek veri kaynağı (single source of truth).
Aconex Test Plans’i aktif kullanan projelerde:
✔ Daha az iş tekrarı
✔ Daha net sorumluluklar
✔ Daha güçlü denetim
Daha fazla bilgi için Aconex Help içeriğini inceleyebilirsiniz.
